Introduction
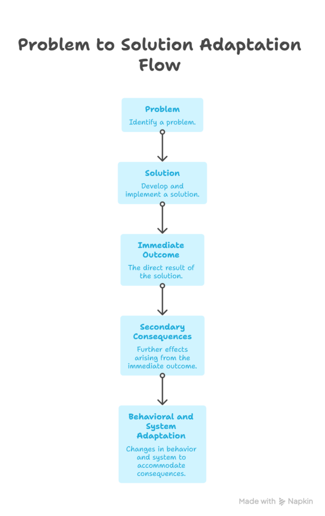
Engineering decisions rarely affect only the immediate problem they solve. Every change in a system creates ripple effects. Understanding these consequences requires thinking beyond the first solution and considering what happens next.
First-Order Thinking: Does It Work?
First-order thinking is the most direct level of problem-solving. It focuses on answering the immediate question: Will this solution achieve the desired outcome?
For example, suppose an engineer is tasked with reducing traffic congestion on a busy road. A straightforward solution might be to widen the road. At first glance, this appears effective because it increases the road’s capacity to handle vehicles.
This level of thinking focuses primarily on the immediate technical objective. Engineers must always start here because a solution must first function as intended before anything else matters.
However, stopping at first-order thinking can be dangerous. Systems rarely exist in isolation, and solving one problem often introduces new effects elsewhere.
Second-Order Thinking: What Else Will Happen?
Second-order thinking asks what additional consequences may arise after the initial solution is implemented.
Continuing with the road example, widening the road may reduce traffic temporarily. However, increased capacity may also encourage more people to drive that route, eventually leading to congestion returning to its original level or even becoming worse.
In engineering systems, second-order effects can appear in many forms:
- increasing power output may generate additional heat
- improving performance may increase energy consumption
- adding safety mechanisms may introduce new system complexity
These effects are not always obvious during the first design stage, but they often emerge once the system begins operating.
Good engineers actively ask: What secondary effects might this decision create?
Third-Order Thinking: How Will People Respond?
Third-order thinking extends beyond technical consequences and considers how human behavior and system interactions will respond to the change.
Engineering systems are rarely used in perfectly predictable ways. People adapt their behavior when conditions change.
Returning again to the traffic example, if a road is expanded and becomes easier to travel, businesses may relocate nearby, residential areas may expand, and commuting patterns may change. Over time, these changes reshape the entire transportation system.
Similarly, in software systems, introducing a new feature may alter how users interact with the platform. In industrial systems, automation may change how workers operate machinery or maintain equipment.
These human responses often produce the most complex and unpredictable outcomes.
Great engineers recognize that people are part of the system, and their reactions must be considered when designing solutions.
Why Systems Thinking Matters
Engineering systems are interconnected networks of components, environments, and human users. A decision that improves one part of the system may create unintended consequences elsewhere.
Second- and third-order thinking encourage engineers to adopt a systems perspective. Instead of focusing on isolated components, engineers consider how the entire system evolves over time.
For example:
- Increasing the efficiency of a machine may increase its usage, which may accelerate wear and maintenance requirements.
- Introducing a new software feature may increase system load, requiring additional infrastructure.
- Automating a process may improve efficiency but may also require retraining operators.
By considering these interactions early in the design process, engineers can avoid solutions that solve one problem while creating several new ones.
Anticipating Consequences
One of the defining characteristics of experienced engineers is their ability to anticipate consequences beyond the immediate solution.
They regularly ask questions such as:
- What secondary effects could this design create?
- How might this change interact with other parts of the system?
- What behaviors might users adopt once the system changes?
- What new risks might appear after implementation?
These questions help engineers detect potential problems before they occur.
While it is impossible to predict every outcome, thinking several steps ahead significantly reduces the likelihood of unintended consequences.
Visual Representation

Expanded concept:

Examples Across Engineering Fields
| Field | First-Order Effect | Second-Order Effect | Third-Order Effect |
| Civil Engineering | Build wider road | Increased traffic capacity | More development and traffic demand |
| Mechanical Engineering | Increase engine power | Higher heat generation | New cooling requirements |
| Software Engineering | Add feature | Increased system load | Users rely more heavily on system |
| Electrical Engineering | Increase voltage | Greater heat and stress | Reduced component lifespan |
These examples show how engineering decisions propagate through multiple layers of effects.
Key Takeaways
- First-order thinking asks whether a solution works.
- Second-order thinking considers additional technical consequences.
- Third-order thinking examines how systems and people respond.
- Good engineers evaluate decisions beyond the immediate outcome.
Mind Map

Conclusion
Engineering decisions rarely stop at the point where a solution appears to work. Each decision introduces a chain of consequences that can reshape the entire system.
First-order thinking confirms whether a solution solves the immediate problem. Second-order thinking reveals additional technical effects. Third-order thinking considers how people and systems adapt over time.
Engineers who think only one step ahead may solve today’s problem but create tomorrow’s failure. Great engineers develop the habit of looking further ahead, anticipating how systems evolve after a decision is made.
By thinking at least three moves ahead, engineers design solutions that remain effective not only immediately but also in the complex, changing environments where real systems operate.
